

[编者按]
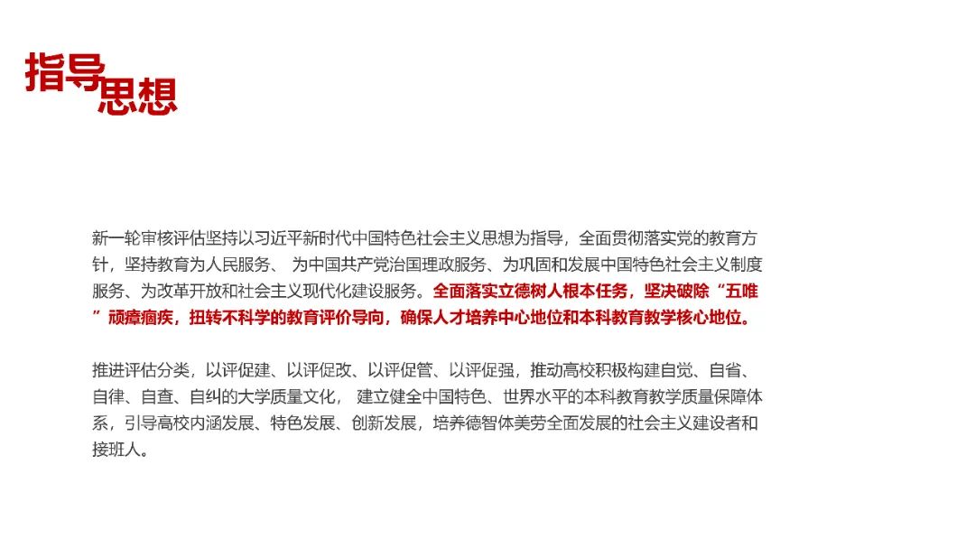
为了帮助学院师生更全面、准确地理解和把握新一轮本科教育教学审核评估的指导思想、目标流程、基本内涵、评估内容及指标体系,营造“人人了解评估、人人关心评估、人人参与评估”的浓厚氛围,坚持“以评促建、以评促改、以评促管、以评促强”的原则,推出“应知应会”系列栏目,诚邀大家持续关注与积极参与,共同推动学院本科教育教学质量的提升。本期将带大家了解新一轮本科教育教学审核评估的基础知识及任务指引。




















































来源 | 景艺院审核评估工作组
编辑 | 肖司晨
责编 | 张珂欣
初审 | 黄炼
复审 | 汤庆熹 吕长平
终审 | 教务处